Introduction: Prostaglandin D2 Synthase (PTGDS), a member of lipocalin superfamily, plays a dual role in catalyzing the conversion of PGH2 to PGD2 and transporting lipophilic substances. PTGDS protein is with different degrees of glycosylation. AT56 is a selective, competitive, and highly bioavailable inhibitor of PTGDS. However, the function and mechanism of PTGDS in diffuse large B-cell lymphoma (DLBCL) remains ill defined. Herein, we aimed to investigate the functional significance of PTGDS and proposed a novel therapeutic strategy for DLBCL.
Methods: Lymph node biopsies from 53 de novo DLBCL patients and 28 reactive hyperplasia cases, and peripheral blood mononuclear cells (PBMCs) from healthy volunteers were collected with informed consents. CD19+ B cells were purified by CD19+ magnetic microbeads. The expression levels of PTGDS in DLBCL cell lines and serum were detected by western blotting and ELISA, respectively. Lentivirus vectors were transfected to stably knockdown or overexpress PTGDS. After the treatment of Tunicamycin (Tun), an N-glycosylation inhibitor, western blotting and immunofluorescence were performed to validate the molecular weight and location of PTGDS protein.
Results:
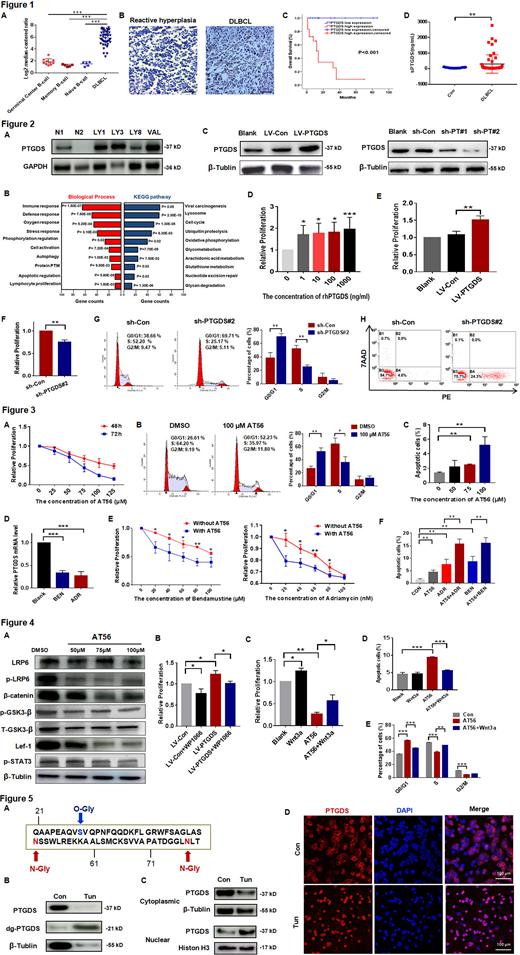
We first evaluated the expression of PTGDS in DLBCL. Upregulation of PTGDS mRNA in DLBCL cells was identified based on Oncomine database (Fig.1A). Then, the expression level of PTGDS protein in tumor tissue (n=53) was validated to be higher in comparison with control group (Fig.1B). Furthermore, survival analysis revealed that PTGDS high expression was associated with reduced overall survival of DLBCL patients (Fig.1C). Moreover, high level of soluble PTGDS protein was detected in the serum of DLBCL patients (n=53, Fig.1D). High expression of PTGDS was also confirmed in DLBCL cells by western blotting (Fig.2A).
The biological function of PTGDS in progression of DLBCL was further verified. Gene ontology and KEGG analysis revealed that PTGDS was enriched in cellular process and biological regulation (Fig.2B). After the treatment with rhPTGDS, increased proliferation of DLBCL cell was observed in a dose-dependent manner (Fig.2D), and overexpression of PTGDS also promoted cell growth (Fig.2E). Furthermore, knockdown of PTGDS (shPTGDS) significantly restrained cell proliferation (Fig.2F), promoted cell cycle arrest (Fig.2G) and cell apoptosis (Fig.2H). AT56 suppressed the proliferation of DLBCL cells in a dose- and time-dependent manner (Fig. 3A). Additionally, with the treatment of AT56, DLBCL cells exhibited induced G0/G1 phase arrest (Fig. 3B) and increased cell apoptosis (Fig. 3C). As Bendamustine and Adriamycin were found to decrease the mRNA level of PTGDS (Fig. 3D), we further observed that AT56 enhanced sensitivity to them in cell proliferation (Fig. 3E) and cell apoptosis (Fig. 3F).
Next, we explored the underlying mechanism of PTGDS in DLBCL progression. The expression of Wnt pathway molecules, such as p-LRP6, β-catenin, p-GSK3-β, Lef-1, p-STAT3, were decreased with treatment of AT56 in dose-dependent manner (Fig. 4A). Besides, STAT3 inhibitor WP1066 was found to restore the proliferation promotion (Fig. 4B) caused by PTGDS overexpression. Moreover, we validated that Wnt pathway activator Wnt3a could restore the phenotype changes caused by AT56, including cell proliferation (Fig. 4C), cell apoptosis (Fig. 4D) and cell cycle (Fig. 4E).
Glycosylation, a kind of post-translational modification, could significantly alter protein function and then cellular characteristics. Protein Blast analysis indicated the potential glycosylation sites (Fig. 5A) on PTGDS protein (Ser29, Asn51 and Asn78). Furthermore, Tunicamycin was used to inhibit the N-glycosylation of protein and molecular weight of PTGDS changed from 37kD to 21kD (Fig.5B). Besides, the deglycosylation could promote the translocation of PTGDS into the nucleus (Fig.5C-D), indicating the potential role of glycosylated PTGDS in DLBCL.
Conclusions: Our investigations identified for the first time the aberrant overexpression of PTGDS in DLBCL, which was associated with poor prognosis. AT56 exerted anti-tumor effect via inhibiting Wnt pathway. Besides, PTGDS protein in DLBCL cells were highly glycosylated and deglycosylation promoted its translocation into nucleus, indicating the mechanism of PTGDS in DLBCL. Further investigation is warranted to substantiate PTGDS as a promising therapeutic target in DLBCL.
No relevant conflicts of interest to declare.
Author notes
Asterisk with author names denotes non-ASH members.

This feature is available to Subscribers Only
Sign In or Create an Account Close Modal